Museum Companion App for Visual Processing Disorders
A mobile app designed for the David Owsley Museum of Art that makes viewing artwork accessible to visitors with Visual Processing Disorders through customizable text, reading aids, and zoom features.

Visual Processing Disorders can cause a variety of issues for museum visitors, including difficulty with reading comprehension, shape recognition, and viewing complex images. Labels in museums can be difficult to read because of long paragraphs and small type, while art with complex compositions or busy backgrounds can be hard to view for users with VPD. The David Owsley Museum of Art needs a digital solution to make their collection more accessible to all visitors, particularly those with visual processing challenges.
"A visual processing disorder is not a physical disability of the eye, but a deficit in the brain's ability to identify, organize and process information."
—The Center for Vision Development
Art Access provides customizable accessibility features including a unique reading ruler to isolate text, adjustable font sizes and spacing, high contrast modes, and artwork zoom capabilities. The app allows visitors to customize their viewing experience to suit their individual needs.
Research into the challenges faced by museum visitors with VPD
Customizable size, spacing, and contrast
Isolate one line of text at a time
View artwork details up close
Studied Visual Processing Disorders and analyzed existing accessibility tools to find gaps in museum-specific solutions.
Created low-fidelity wireframes to experiment with laoyout options and placement of accessibility controls.
Developed a style guide to ensure ADA-compliant colors and consistent components.
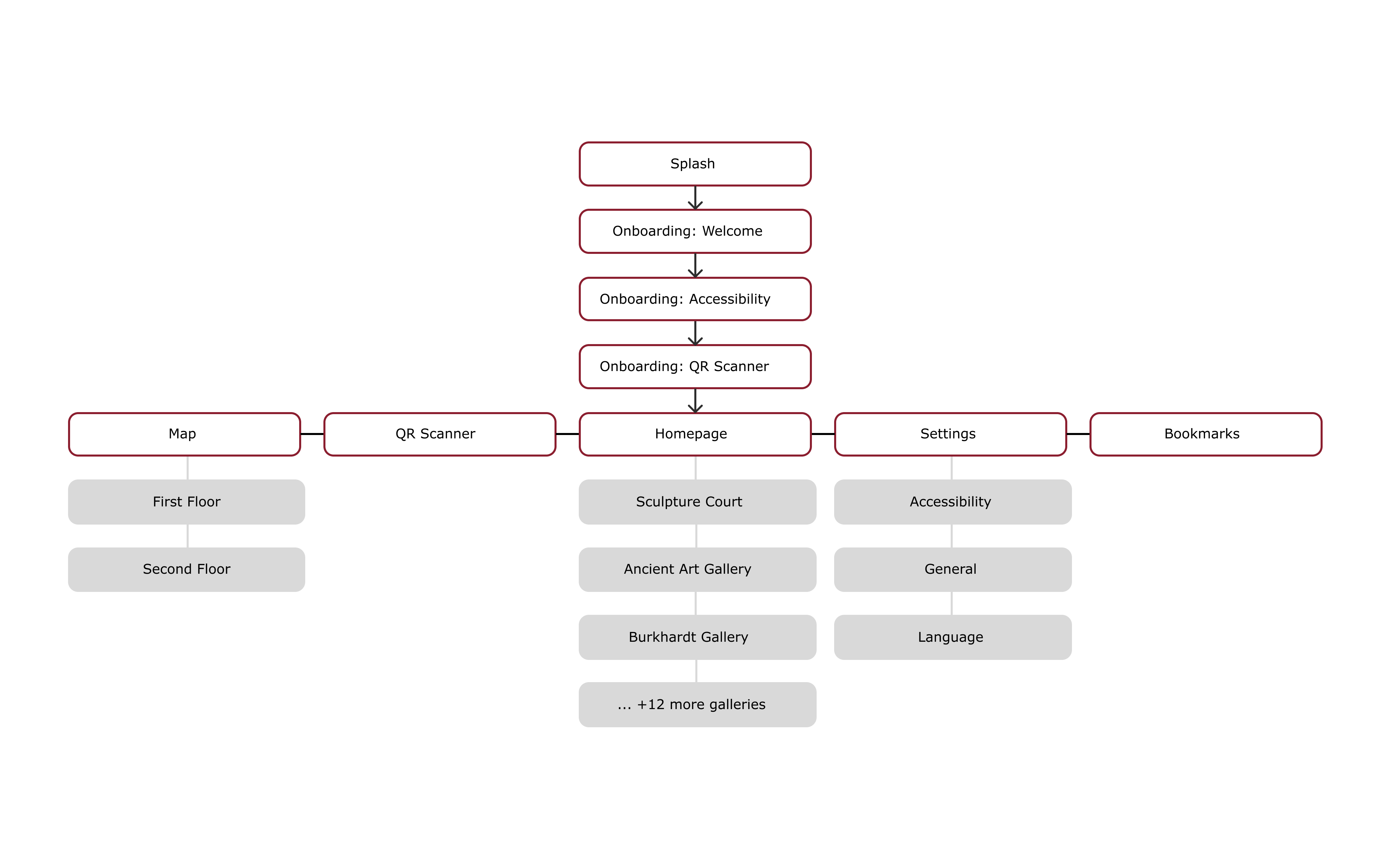
The app structure was designed to provide intuititve navigation, with clear paths to accessibility features and simple access to artwork information.

Mapping the key user journeys through the app, from first-time users, to browsing artwork, to adjusting accessibility settings.

First-Time User Journey
Low-fidelity wireframes helped me explore different layout options and test the placement of accessibility controls before committing to a final design.

A comprehensive style guide built with accessibility at its core, featuring ADA-compliant color contrast ratios, clear typography, and consistent component design.

Introduction to accessibility features from the start, helping users understand how the app can be customized to their needs.

Comprehensive accessibility menu with text size, line spacing, reading ruler, text-to-speech, high contrast mode, and the ability to save custom presets.
Exploring accessibility features
Navigating to artwork, using reading ruler and zoom
Browse galleries, view detailed artwork information, and zoom in to see fine details up close.

This project taught me the importance of designing for specific accessibility needs rather than generic solutions. By focusing on Visual Processing Disorders, I was able to create an app that allows the user to customize their experience to their own needs.
Learned that effective accessibility requires understanding specific user needs, not one-size-fits-all solutions
Research into VPD challenges informed every design decision, from typography to layout
Created a cohesive style guide that maintains accessibility while preserving visual appeal
Check out other projects from my portfolio
© 2025 Maddie Whitaker · Built from scratch with Next.js & Tailwind CSS
Indianapolis, IN